Introduction:
The MSP430 is a 16-bit microcontroller that has a number of special features not commonly available with other microcontrollers:
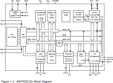
- Complete system on-a-chip — includes LCD control, ADC, I/O ports, ROM, RAM, basic timer, watchdog timer, UART, etc.
- Extremely low power consumption — only 4.2 nW per instruction, typical High speed — 300 ns per instruction @ 3.3 MHz clock, in register and register addressing mode
- RISC structure — 27 core instructions
- Orthogonal architecture (any instruction with any addressing mode)
- Seven addressing modes for the source operand
- Four addressing modes for the destination operand
- Constant generator for the most often used constants (–1, 0, 1, 2, 4, 8)
- Only one external crystal required — a frequency locked loop (FLL) oscillator
- derives all internal clocks
- Full real-time capability — stable, nominal system clock frequency is available after only six clocks when the MSP430 is restored from low-power mode (LPM) 3; — no waiting for the main crystal to begin oscillation and stabilize.
MSP430 Family:
The MSP430 family currently consists of three subfamilies:
- MSP430C31x
- MSP430C32x
- MSP430C33x

MSP430C31x:

MSP430C32x:

MSP430C33x:
