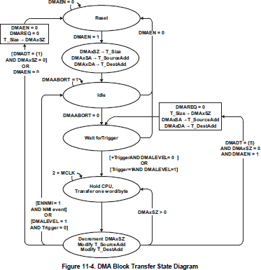
In block transfer mode, a transfer of a complete block of data occurs after one trigger. When DMADT = {1}, the DMAEN bit is cleared after the completion of the block transfer and must be set again before another block transfer can be triggered. After a block transfer has been triggered, further trigger signals occurring during the block transfer are ignored. The block transfer state diagram is shown in Figures 11-4.
The DMAxSZ register is used to define the size of the block, and the DMADSTINCR and DMASRCINCR bits select if the destination address and the source address are incremented or decremented after each transfer of the block. If DMAxSZ = 0, no transfers occur. The DMAxSA, DMAxDA, and DMAxSZ registers are copied into temporary registers. The temporary values of DMAxSA and DMAxDA are incremented or decremented after each transfer in the block. The DMAxSZ register is decremented after each transfer of the block and shows the number of transfers remaining in the block. When the DMAxSZ register decrements to zero, it is reloaded from its temporary register and the corresponding DMAIFG flag is set.
During a block transfer, the CPU is halted until the complete block has been transferred. The block transfer takes 2 × MCLK × DMAxSZ clock cycles to complete. CPU execution resumes with its previous state after the block transfer is complete.
In repeated block transfer mode, the DMAEN bit remains set after the completion of the block transfer. The next trigger after the completion of a repeated block transfer triggers another block transfer
